Zamawianie wsparcia dla Partnera (poza godzinami pracy): Płatności
Kiedy i kto może zamówić wsparcie?
Przydatne linki (wyszukiwanie błędów, informacje o monitoringu)
Jak zamówić wsparcie?
co powinno zawierać zgłoszenie.
Procedura standard: Zamawianie z wyprzedzeniem 3 dni roboczych
Procedura dodatkowa: Zamawianie z terminem krótszym niż 3 dni robocze
Potwierdzenie przyjęcia wsparcia do realizacji
Kiedy i kto może zamówić wsparcie?
Biznes zamawia wsparcie w przypadku zidentyfikowania zwiastuna zwiększonego ruchu u Partnera lub innych okoliczności związanych z potrzebą zagwarantowania ciągłego wsparcia poza godzinami pracy zespołów.
Zamawianie wsparcia wiąże się z kosztami biznesu określonymi w BM- II linia wsparcia.
Przykład: Partner wprowadza zmiany po swojej stronie, które mogą mieć wpływ na połączenie z usługami BM. Wymaganie wsparcie nocne z soboty na niedzielę.
Przydatne linki (wyszukiwanie błędów, informacje o monitoringu)
Lista kontaktów do Partnerów: [STATUSPAGE] lub Niedostępności / Awarie [spbc, paybm, bcfirm]
Jak zamówić wsparcie?
W związku z pokrywaniem kosztów przez Biznes, zamówienie wsparcia powinno odbyć się przez Biznes lub Biznes powinien być o nim poinformowany, jeżeli zamówienie wpłynie z innego kanału.
Zgłoszenie wysyłane jest na monitoring@bm.pl na 3 dni robocze przed planowanym zdarzeniem. Sprawdź poniżej, co powinno zawierać zgłoszenie.
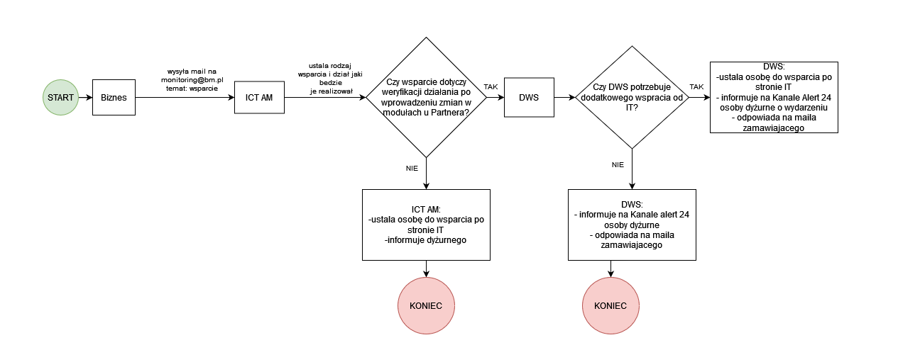
Odbiorcą zgłoszenie jest ICT AM. ICT AM przekazuje maila do DWS jaki przydziela i ustala wraz z kierownikami osobę/osoby do wsparcia. Odpowiada za przekazanie i przyjęcie żądania wsparcia przez wyznaczone osoby i dyżurnego.
Rys. 1 Proces zamówienia i przydzielenia wsparcia

co powinno zawierać zgłoszenie.
środowisko (prod/test)
identyfikator kontrahenta, np. ServiceID / merchantID / nazwa kontrahenta / adres sklepu
przewidywany czas rozpoczęcia zdarzenia (YYYY-MM-DD HH:MM)
przewidywany czas zakończenia zdarzenia (YYYY-MM-DD HH:MM)
czas rozpoczęcia zamawianego wsparcia (YYYY-MM-DD HH:MM)
czas zakończenia zamawianego wsparcia (YYYY-MM-DD HH:MM)
UWAGA! Aby zgłoszenie miało sens, wsparcie nie powinno przekraczać 2-3 godzin. Przykładowo wsparcie developera IT z gwarancją pełnej gotowości do działania na 24h to koszt 1200 PLN pokrywany z kosztów projektu. W takim wypadku najprawdopodobniej będziemy zmuszeni zdecydować się na zorganizowanie wsparcia doraźnego (bez gwarancji dostępności nawet pod telefonem). Przypomnienie: stawki są tutaj BM- II linia wsparcia.
opis zdarzenia
WAŻNE link do epiki lub zadania JIRA lub projektu na wiki, jeżeli wsparcie dotyczy wdrożenia Partnera lub wdrożenia zmiany u Partnera
Procedura standard: Zamawianie z wyprzedzeniem 3 dni roboczych
Zamawiający (np. biznes) wysyła maila na monitoring@bm.pl z powyższymi informacjami
ICT AM kontaktuje się z odpowiednimi kierownikami/zespołami i potwierdza gwarancję wsparcia w odpowiedzi na maila do osoby zgłaszającej zapotrzebowanie na wsparcie, komunikację wsparcie dyżurującemu oraz na dws@bm.pl oraz do Jakub Demczuk (Unlicensed) , Przemysław Ciesielski (Unlicensed)
Jeżeli brak odpowiedzi ICT AM w ciągu 24h, zlecający zobowiązany jest do kontaktu z ICT AM wszelkimi możliwymi kanałami, np. telefon do ICT AM (XXXXXX) , lub do Krzysztof Mikołajczyk (XXXXXXX)
Procedura dodatkowa: Zamawianie z terminem krótszym niż 3 dni robocze
Zamawiający (np. biznes) wysyła SMSy do kierowników/liderów (telefony poniżej) oraz email na monitoring@bm.pl
Kierownicy/liderzy kontaktują się ze sobą (np. na wspólnym czacie operacyjnym na Teams, czat ten można wykorzystać do prowadzenia prac w ramach zamówionego wsparcia), w celu ustalenia kto będzie prowadził wsparcie DWS, czy DWS + IT, czy IT, czy IT wraz z ICT
Kierownicy/liderzy powiadamiają telefonicznie dyżurującego o planowanym zdarzeniu oraz o osobie wytypowanej do wsparcia
Telefon do ICT AM : XXXXXXXXXX
Jakub Demczuk (Unlicensed): +48600548332 > Przemysław Ciesielski (Unlicensed) :> Hanna Dąbkowska +48693771571
Potwierdzenie przyjęcia wsparcia do realizacji
jeżeli, wsparcie świadczyć będzie DWS, wysyłane jest imię, nazwisko, wskazany numer telefonu dla partnera
Kontakt w trakcie prac:
Mail: monitoring@bm.pl
Telefon: wskazać numer telefonu do DWS
jeżeli II linia wsparcia IT zapewnia również wsparcie, wysyłane jest imię, nazwisko
jeżeli wsparcie świadczy IT, bez udziału DWS, wysyłane jest imię, nazwisko, wskazany numer telefonu dla partnera
Mail: monitoring@bm.pl
Telefon: +48782902129 lub wskazać inny numer telefonu >
Kontakt w trakcie prac:
Mail: monitoring@bm.pl
Telefon: wskazać numer telefonu do DWS > " >
Materiały dodatkowe:
Przygotowanie i przebieg wsparcia dla Partnera (poza godzinami pracy): Płatności